Loading...
Home
About Us
Company Profile
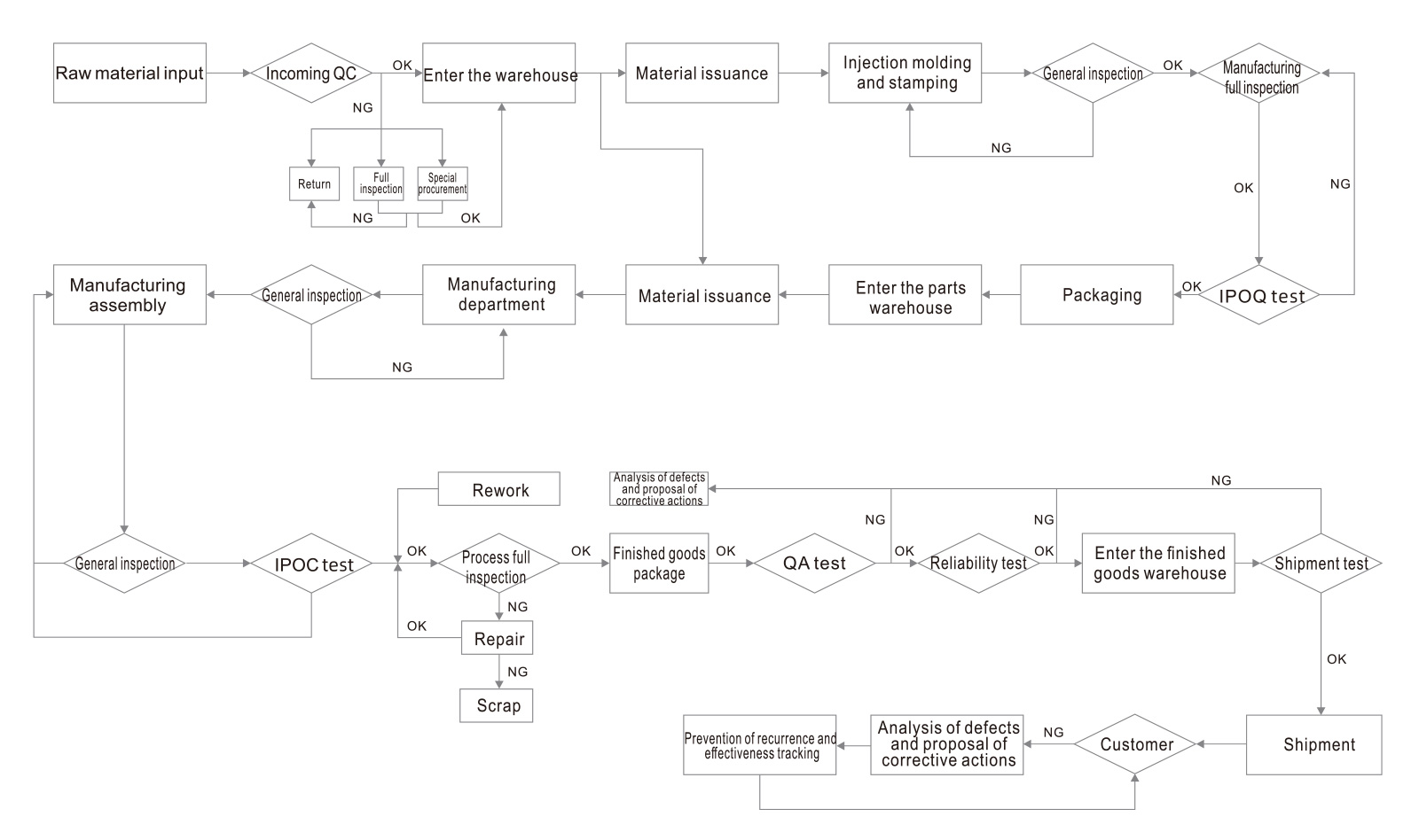
Quality Assurance System
Company Culture
Certification
Workshop
Products
Touch switch series
Key switch series
Earphone socket series
2.5 Earphone socket
3.5 Earphone socket
6.35 Earphone socket
DC power socket series
Card socket
Battery
I/O 30P Connector
USB JACK
HDMI Jack
Micro switch
Uni-direction push-button switch
Limit switch series
Side knob/Toggle slide switch
Toggle switch
Contoct/Door lock
Mecoders
Potentiometers
Boatlikesenes switch
Push switch
Power switch
AC Power jack
MINI din connector
PCB Jack
AV PIN Jack boards
Optical fiber
WP Push telminal board
D-USB Connector
CS Type 21/42 hole-socket
SATA Series
Canon connector
Connector Series
Vibrate the motor
IF Series
Pinifemale header
Wire series
Strip connector series
1.0mm spacing
1.25mm spacing
1.5mm spacing
2.0mm spacing
2.5mm spacing
2.54mm spacing
3. 0mm spacing
3.7mm spacing
3.96mm spacing
4.2mm spacing
4.5mm spacing
5.0mm spacing
6.2mm spacing
5.08mm spacing
6.35mm spacing
7.5-5mm spacing
10-8... 8mm spacing
Surface mount connector
1.0mm spacing
1.25mm spacing
1.5mm spacing
2.0mm spacing
2.5mm spacing
3.96mm spacing
Washing machine connector
Automotive connectors
News
Jobs
Download
Contact Us
Chinese
CHINESE
ENGLISH
Company Profile
Quality Assurance System
Company Culture
Certification
Workshop
Mobile Access
Mobile Access
Add friends
Add friends
1269150673
139 0587 3677